Genie gth series parts manuals. Serial number range from serial number gth1010 14001 to gth1014 19340 gth 1056 part no.
Hl 3155 In Canada Forklift Operating Rules Lull Forklift
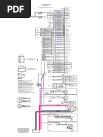
Genie gth 1056 wiring diagram. 1272858 refer to the inside cover for a list of models. Gth 1056 pn 115200 from sn gth1010 14001 to 1014 19340 gth 1056 pn 226647 from sn gth1014 19341 to gth1014 20404 gth 1056 pn 218488 from sn gth1014e 10001 to gth1016e 11304 gth 1056 pn 218488. Genie gth 1056 pdf user manuals. Gth 1256 gth 1544 gth 5519 part no. 97487 safety rules vi section 1 safety rules personal safety any person working on or around a machine must be aware of all known safety hazards. Gth 636 gth 644 gth 842 gth 844 gth 1048 gth 1056 part no.
97500 gth 1048 gth 1056 3 april 2017 how to read your serial number. Following updated procedures and simplified intervals the new genie maintenance instructions provide rental store owners the flexibility needed to keep their equipment on rent longer. For repair procedures fault gth 1056 codes electrical and hydraulic schematics refer to the appropriate service and repair manual for your machine. Personal safety and the continued safe operation of the machine should be your top priority. 226647 rev d2 november 2018. Read each procedure.
The genie gth 1056 telehandler offers excellent lift capacity and a maximum forward reach 42 ft 128 m to move heavy loads over obstaclespowerful four wheel drive and turbocharged diesel engine to handle even the toughest worksite conditions. Gth 1056 boom lifts pdf manual download. Maintenance time and costs are reduced with a new consolidated maintenance protocol for all genie s telescopic booms z articulated booms gs scissor lifts and gth telehandlers in north america. View online or download genie gth 1056 service manual service and repair manual maintenance manual operators manual. This manual includesgth 1056 from gth1010 14001 to 14 20404 from gth1014e 10001 repair procedures fault codes electrical and hydraulic schematics for detailed maintenance procedures refer to the appropriate maintenance manual for your machine. From gth1016e 11305 to gth1016e 11799 includes gth1016e 11281 gth1016e 11282 gth1016e 11286 from gth10e 11800.
1272855 rev a march 2016. View and download genie gth 1056 service and repair manual online. Compact outside turning radius and excellent ground clearance. Gth 636 this manual includes detailed procedures for each gth 844 maintenance inspection.
















