Astro xts 3000 user guidezip. 10 foot power cable hkn4192 cables.
Diagram Motorola Xts 5000 Diagram Wiring Diagram Schematic
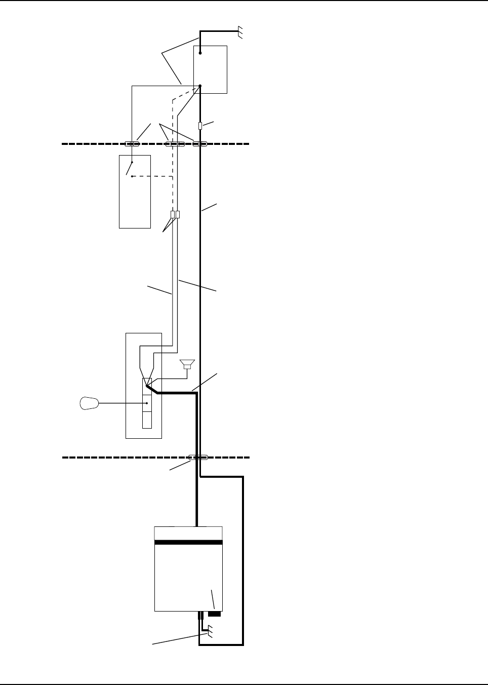
Motorola xtl 5000 wiring diagram. Astro xlt 5000 basic service manualzip. Astro xts 2500 2250 mt 150 pr 1500 detailed service manualzip. View and download motorola astro xtl 5000 basic service manual online. Ii foreword this manual covers the astro xtl1500 digital mobile radio with control head. 8000 west sunrise boulevard fort lauderdale florida 33322 xtl 5000 digital mobile radio installation manual 6881096c72 b foreword this manual covers all models of the astro xtl 5000 digital mobile radios models w3 w4 w5 w7 and w9 unless otherwise specified. Astro xts 2500 model ii users guidezip.
The xtl5000 mobile radio is no longer manufactured however accessories and replacement parts may be available. 8000 west sunrise boulevard fort lauderdale florida 33322 6881098c38 o. The astro xtl tm 5000 digital mobile radio is equipped to meet the most demanding needs of your organization. The advanced architecture and ergonomic design comply with project 25 standards offering a clear signal even in rough weatherthe ip enabled unit is easily upgraded so that applications can easily adapt to tomorrows technological needs. Main index of manuals. 700800 mhz digital mobile radio.
How to buy. It includes all the information necessary to maintain peak product performance and maximum working time using levels 1 and 2 maintenance. I ztitle page xtl 5000 digital mobile radio installation manual mid power and 100w radios motorola inc. Astro xts 2500 model i user guidezip. Astro xtl 5000 tm digital mobile radio installation manual ztitle page motorola inc. This universal hang up clip is compatible with all motorola microphones.
Motorola astro xtl 5000 pdf user manuals. View online or download motorola astro xtl 5000 user manual installation manual. Astro xtl 5000 detailed service manualzip. Astro xtl 5000 portable radio pdf manual download.











